贵州省2015年04月自学考试00312政治学概论真题及答案
编辑整理: 贵州自考网 发表时间: 2022-07-21 【大 中 小】 点击数:
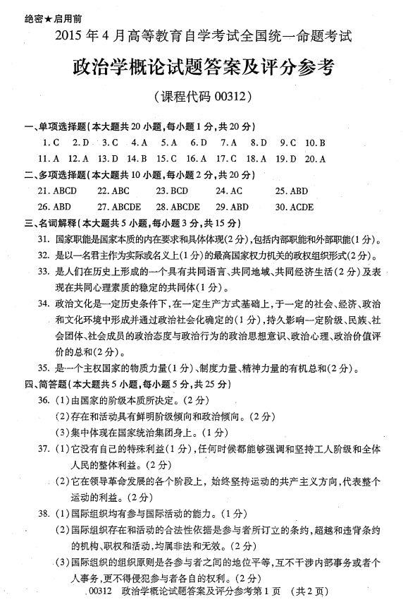
2015年4月高等教育自学考试全国统一命题考试
政治学概论试题和答案
课程代码:00312
请考生按规定用笔将所有试题的答案涂、写在答题纸上。
选择题部分
注意事项:
1.答题前,考生务必将自己的考试课程名称、姓名、准考证号用黑色字迹的签字笔或钢笔填写在答题纸规定的位置上。
2.每小题选出答案后,用2B铅笔把答题纸上对应题目的答案标号涂黑。如需改动,用橡皮擦干净后,再选涂其他答案标号。不能答在试题卷上。
一、单项选择题(本大题共20小题,每小题1分,共20分)
在每小题列出的四个备选项中只有一个是符合题目要求的,请将其选出并将“答题纸”的相应代码涂黑。错涂、多涂或未涂均无分。
1.古希腊政治学的莫基人是【 】
A.亚里士多德B.柏拉图
C.苏格拉底D.克里斯提尼
2.《家庭、私有制和国家的起源》一书作者是【 】
A.巴霍芬B.恩格斯
C.麦克伦南D.摩尔根
3.中国古代将“法”、“术”、“势”结合在一起的法家代表人物是【 】
A.值到B.商秋
C.韩非子D.申不害
4.国家的本质是【 】
A.阶级专政B.民主
C.镇压D.权利
5.国家的内部职能可相对划分为【 】
A.政治职能和社会职能B.政治职能和经济职能
C.经济职能和社会职能D.经济职能和文化职能
6.最早系统地对城邦政体进行分类的思想家是【 】
A.马克思B.马基雅维利
C.韩非子D.亚里士多德
7.在国家结构方面,即中央政权与地方的关系来看.中国封建社会采取的是【 】
A.中央集权制B.诸侯割据制
C.民主集中制D.联邦制
8.所谓的“守夜人”政府角色产生于【 】
A.前资本主义国家B.社会主义国家
C.垄断资本主义国家D.自由资本主义国家
9.社会主义国家的领导阶级是【 】
A.工农联盟B.农民阶级
C.工人阶级D.全体人民
10.无产阶级国家政权组织原则是由哪项原则最早发展来的【 】
A.三权分立B.议行合一
C.民主集中制D.人民代表大会制
11.下列不实行联邦制国家结构形式的是【 】
A.中国B.美国
C.印度D.德国
12.在美国.处于国家机关体系最高地位的是【 】
A.总统B.参议院
C.众议院D.联邦最高法院
13.产生民主压迫的根源是【 】
A.民族差异B.政治国家
C.民族运动D.剥削制度
14.在我国,如何才能真正实现民族平等和民族联合【 】
A.坚持对少数民族的歧视B.坚持中国共产党的领导
C.坚持对少数民族地区的控制D.坚持对少数民族地区的经济援助
15.下列不属于中国共产党的领导方式的是【 】
A.政治领导B.组织领导
C.行政领导D.思想领导
16.居于政治文化结构核心地位的是【 】
A.政治意识形态B.政治心理
C.政治价值观D.政治态度
17.西方政治发展理论最主要的局限表现为【 】
A.多样性B.空想性
C.现实性D.多元性
18.下列不属于政治改革特征的是【 】
A.以暴力的方式强行推行B.以和平方式进行的
C.有计划地进行的D.以维护现有统治秩序为目的
19.不属于主权国家必备的基本因素是【 】
A.固定的领土B.统一政权
C.定居的居民D.国际组织
20.“不是东风压倒西风,就是西风压倒东风”说的是东西关系矛盾问题,具体指【 】
A.美苏阵营争霸B.南北问题
C.中苏矛盾D.南南合作
二、多项选择题(本大题共10小题,每小题2分,共20分)
在每小题列出的五个备选项中至少有两个是符合题目要求的.请将其选出并将“答题纸”的相应代码涂黑。错涂、多涂、少涂或未涂均无分。
21.根据马克思主义经典作家的论述,下列对政治的实质和含义归纳止确的是【 】
A.政治的根源是经济,是经济的集中表现B.政治的实质是阶级关系
C.政治的核心是政治权力D.政治活动是科学、艺术
E.政治是管理众人之事
22.下列属于儒家政治思想的是【 】
A.仁政B.德治
C.礼治D.法治
E.霸道
23.剥削阶级思想家关于国家起源的理论有【 】
A.阶级矛盾论B.神权论
C.契约论D.暴力论
E.阶级统治论
24.国家历史类型更替的推动力量是【 】
A.生产力与生产关系的矛盾运动B.政治协商
C.经济基础与上层建筑的矛盾运动D.政治改良
E.农民起义
25.中国封建社会的官僚制的特点是【 】
A.由专职官吏组成权力机构B.官僚集团内部按等级严密划分官职
C.土地所有权与政治特权相分离D.封建官僚按官阶高低享有特权
E.官僚集团彻底控制权皇的地位
26.议会共和制政体的特点是【 】
A.议会是国家的最高权力机关
B.政府首脑掌握行政权
C.政府首脑无权解散议会,但可以否决其通过的法律
D.政府由议会授权占议会多数席位的政党或政党联盟组成
E.政府及阁员对国家元首负责
27.作为一个多民族国家,中国采用单一制国家形式的原因是【 】
A.长久以来,中国有着统一的传统和实行单一制的渊源
B.中国作为一个多民族国家,各民族之间有着和睦相处、友好往来的传统
C.各民族形成“大杂居、小聚居”的局面,相互帮助、相互依存、不可分离
D.近代以来,各民族共同抵御外来侵略.基本上同时获得解放,奠定了大统一的基础
E.各民族在社会发展、自然资源方面互有优劣.需要互相学习、共同繁荣
28.资本主义国家一般实行“三权分立”,其中,行政机关的职权有【 】
A.执行法律与委托立法B.立法参与权
C.管理公共事务和行政事务D.处理对外关系事务
E.军事权
29.两党制的特点有【 】
A.国内存在势均力敌长期占据本国政坛的两大政党,它们轮流执政
B.两党处于竞争和对立状态
C.两党制以比例代表制为基础
D.二战后,政党的阶级基础日趋一致
E.二战后,两党政策与立法思想差异越来越大
30.政治文化的功能是【 】
A.规定政治生活的基本指向和内容B.调节经济矛盾
C.指导和规范各种政治行为D.影响政治过程
E.维系或变更政治制度
三、名词解释(本大题共5小题,每小题3分,共15分)
31.国家职能
32.君主制
33.民族、
34.政治文化
35.综合国力
四、简答题(本大题共5小题,每小题5分,共25分)
36.国家机构的阶级性。
37.无产阶级政党的先进性表现在哪些方面?
38.简述国际组织的基本特点。
39.资本主义国家行政机关立法参与权的内容。
40.简述政治社会化的功能。
五、论述题(本大题共2小题,每小题10分,共20分)
41.结合我国国情,说明如何进一步完善人民代表大会制度。
42.比较我国的民主集中制原则与西方资本主义国家的三权分立原则的不同之处。



贵州自考网声明:
1、由于各方面情况的调整与变化,本网提供的考试信息仅供参考,考试信息以省考试院及院校官方发布的信息为准。
2、本网信息来源为其他媒体的稿件转载,免费转载出于非商业性学习目的,版权归原作者所有,如有内容与版权问题等请与本站联系。联系邮箱:952056566@qq.com
贵州自考便捷服务
- 微信交流群
- 微信公众号
微信扫一扫加入考生微信群
①学习交流、②考试提醒、③自考解答
④自考资料、⑤新闻通知、⑥备考指导

贵州自考网微信公众号
随时获取贵州省自考政策、通知、公告
以及各类学习微信公众号
- 热点文章
- 常见问题
