2017年10月贵州省自考00533中国古代文学作品选(二)真题及答案
编辑整理: 贵州自考网 发表时间: 2022-07-23 【大 中 小】 点击数:
2017年10月高等教育自学考试全国统一命题考试
中国古代文学作品选(二) 试卷
(课程代码00533)
本试卷共5页,满分100分,考试时间150分钟。
考生答题注意事项:
1.本卷所有试题必须在答题卡上作答。答在试卷上无效,试卷空白处和背面均可作草稿纸。
2.第一部分为选择题。必须对应试卷上的题号使用2B铅笔将“答题卡”的相应代码涂黑。
3.第二部分为非选择题。必须注明大、小题号,使用0.5毫米黑色字迹签字笔作答。
4.合理安排答题空间,超出答题区域无效。
第一部分选择题
一、单项选择题:本大题共30小题。每小题1分,共30分。在每小题列出的备选项中只有一项是符合题目要求的,请将其选出。
1.《待漏院记》:“古之善相天下者”,“相”的意思是
A.相信 B.看相 C.辅佐 D.观察
2.《珠玉词》的作者是
A.晏殊 B.张先 C.柳永 D.范仲淹
3.下列作者中,与宋祁合著《新唐书》的是
A.王禹逽 B.苏洵 C.欧阳修 D.曾巩
4.古人以五声对应四时,阅读《秋声赋》可知,商对应
A.春 B.秋 C.夏 D.冬
5.王安石《祭欧阳文忠公文》:“况乎天理之溟漠”,“溟漠”的意思是
A.冷漠 B.渺茫 C.黑暗 D.深奥
6.苏轼《潮州韩文公庙碑》:“而潮人独信之深,思之至,焄蒿凄怆,若或见之”,“焄蒿凄怆”语出
A.《国语》 B.《尚书》 C.《礼记》 D.《论语》
7.下列作家中,号诚斋的是
A.杨万里 B.刘克庄 C.范成大 D.姜夔
8.下列《贺新郎》句子中,与晋室南渡有关的是
A.记得太行山百万,曾入宗爷驾驭
B.问当年、祖生去后,有人来否
C.多少新亭挥泪客,谁梦中原块土
D.应笑书生心胆怯,向车中、闭置如新妇
9.下列陆游《三月十七日夜醉中作》诗句中,概括全篇主旨的是
A.自浪如山寄豪壮 B.华发苍颜羞自照
C·谁知得酒尚能狂 D.逆胡来灭心未平
10.辛弃疾《青玉案·元夕》运用的主要表现手法是
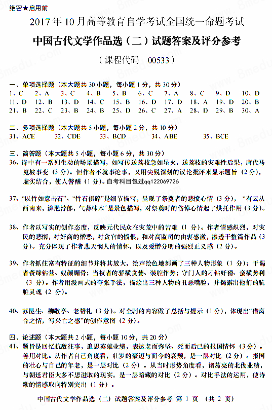
A.白描 B.映衬 C.铺叙 D.对比
11.史达祖《绮罗香>>(做冷欺花)所咏之物是
A·孤雁 B.杨花 C.春燕 D.春雨
12.《错斩崔宁》是
A.文言短篇小说 B.白话短篇小说
C.文言长篇小说 D.白话章回小说
13-元好问《壬辰十二月车驾东狩后即事》写金哀宗逃出汴京,是为了躲避
A.宋军 B.辽军 C.西夏军 D.蒙古军
14·《(南昌)一枝花·不伏老》自我夸耀的各种技艺中,与戏曲表演直接有关的是
A·蹴踘 B.打围 C.插科 D.双陆
15.下列句子,出自马致远《汉宫秋》的是
A.不思量,自难忘。千里孤坟,无处话凄凉
B.不思量,除是铁心肠;铁心肠,也愁泪滴千行
C.我最怜君中宵舞,道男儿、到死心如铁
D.明月楼高休独倚。酒入愁肠,化作相思泪
16.《【般涉调】哨遍·高祖还乡》写村民眼中的蟠龙戏珠旗是
A.一面旗自胡阑套住个迎霜兔 B.一面旗狗生双翅
C.一面旗红曲连打着个毕月乌 D.一面旗蛇缠葫芦
17.贯云石《【双调】殿前欢·楚怀王》的体裁是
A.诗 B.词 C.散曲套曲 D.散曲小令
18·李孝光《大龙湫记》中,“洋洋远去,闲暇回缓,如避世士然”的是
A.斑鱼 B.黄猿 C.瑞鹿 D.骥月
19.广泛地描写明代中叶江南城市各行各业人物和社会面貌的散曲集是
A.《海浮山堂词稿》 B.《王西楼乐府》
C.《石门集》 D.《滑稽余韵》
20.魏良辅改革昆腔后,首创用昆腔演唱的传奇是
A.“牡丹亭》 B.《浣纱记》 C.《四声猿》 D.《红线女》
21.钟惺在《浣花溪记》中缅怀的诗人是
A.王维 B.杜甫 C.高适 D.孟措然
22.夏完淳《狱中上母书>>中的“慈君”是指
A.生母 B.祖母 C.嫡母 D.外祖母
23.在《群英会蒋千中计》中,蒋干与周瑜曾有的关系是
A.同乡 B.同窗 C.昔日下属 D.结拜兄弟
24.在《杜十娘怒沉百宝箱》中“俊俏庞儿,温存性儿,又是撒漫的手儿,帮衬的勤儿’,这几句描写的对象是
A.孙富 B.李甲 C.柳遇春 D.杜十娘
25.“自秦以来,凡为帝王者皆贼也”出自
A.《上枢密韩太尉书》 B.《吴士》
C.《登西台恸哭记》 D.《室语》
26.蒲松龄的《聊斋志异》是一部
A.话本小说集 B.拟话本小说集
C.文言短篇小说集 D.志人小说集
27.《儒林外史》中写马二先生游西湖,见到仁宗皇帝的御书,他所采取的行动是
A.慌忙朝拜 B.转身便走
C.仔细欣赏 D.吐了一口痰
28.清代提倡“性灵说”的诗人是
A.黄遵宪 B.龚自珍 C.张维屏 D.袁枚
29.龚自珍曾与林则徐、魏源等结成
A.几社 B.宣南诗社 C.宋诗派 D.复社
30.《明湖边美人绝调》中,用来比喻自妞越唱越高的是
A.攀登泰山 B.放东洋烟火 C.飞龙盘旋穿插 D.好鸟乱鸣
二、多项选择题:本大题共5小题,每小题2分,共10分。在每小题列出的备选项中至少有两项是符合题目要求的,请将其选出,错选、多选或少选均无分。
31.王安石《桂枝香·金陵怀古》中化用前人诗句的有
A.千里澄江似练 B.六朝旧事随流水
C.叹门外楼头,悲恨相续 D.念往昔、繁华竞逐
E.至今商女,时时犹唱,《后庭》遗曲
32.下列作家中,曾受江西诗派影响的有
A.陈亮 B.刘克庄
C.范成大 D.陆游
E.杨万里
33.高明《琵琶记·糟糠自厌》中,上场的人物有
A.蔡伯喈 B.赵五娘
C.蔡公 D.蔡婆
E.牛丞相
34.《林教头风雪山神庙》中,林冲进入山神庙之后所做的事情有
A.傍边止有一块大石头,掇将过来,靠了门
B.把枪和酒葫芦放在纸堆上,将那条絮被放开
C.屋边有一堆柴炭,拿几块来生在地炉里
D.向了一回火,觉得身上寒冷
E.把被扯来,盖了半截下身。却把葫芦冷酒提来慢慢地吃
35.《长生殿》(惊变)的情节有
A.唐明皇、杨贵妃盟誓 B.唐明皇、杨贵妃小宴
C.杨贵妃唱李自《清平调》D.杨贵妃死于马嵬坡
E.杨国忠报告潼关失守
第二部分非选择题
三、简答题:本大题共5小题,每小题6分,共30分。
36.为何说苏轼《荔枝叹》一诗用了虚实结合的手法?
37.谢翱《登西台恸哭记》:“有云从西南来,濞渑淳郁,气薄秫木,若相助以悲者。乃以竹如意击石,作楚歌招之……歌阕,竹石俱碎,于是相向感唶。”这段文字采用了哪些描写手法?有什么作用?
38.简述刘时中《【正宫】端正好·上高监司》触及重大社会问题的特点。
39.《报刘一丈书》写了哪几类人?各有何特点?
40.《桃花扇·余韵》一出,写了哪三个人的唱词和对话,对揭示全剧主旨有何作用?
四、论述题:本大题共2小题,每小题10分,共20分。
41.概括陆游《书愤》(早岁那知世事艰)的题旨,分析诗中对比手法的运用。
42.试述《窦娥冤》中窦娥思想变化对于深化作品主题的作用。
五、阅读理解题:本大题共1小题,共10分。
43.阅读下面一段文字:
予闻世谓诗人少达而多穷,夫岂然哉?盖世所传诗者,多出于古穷人之辞也。凡士之蕴其所有而不得施于世者,多喜自放于山巅水涯。外见虫鱼、草木、风云、鸟兽之状类。往往探其奇怪。内有忧思感愤之郁积,其兴于怨刺,以道羁臣、寡妇之所叹,而写人情之难言,盖愈穷则愈工。然则非诗之能穷人,殆穷者而后工也。
请回答:
(1)这段文字出自哪篇文章?作者是谁?
(2)这段文字中提出了什么观点?
(3)解释下列句子中加点的词语:
凡士之蕴其所有而不得施于世者
以道羁臣、寡妇之所叹
然则非诗之能穷人



贵州自考网声明:
1、由于各方面情况的调整与变化,本网提供的考试信息仅供参考,考试信息以省考试院及院校官方发布的信息为准。
2、本网信息来源为其他媒体的稿件转载,免费转载出于非商业性学习目的,版权归原作者所有,如有内容与版权问题等请与本站联系。联系邮箱:952056566@qq.com
贵州自考便捷服务
- 微信交流群
- 微信公众号
微信扫一扫加入考生微信群
①学习交流、②考试提醒、③自考解答
④自考资料、⑤新闻通知、⑥备考指导

贵州自考网微信公众号
随时获取贵州省自考政策、通知、公告
以及各类学习微信公众号
- 热点文章
- 常见问题
