欢迎您访问贵州自考网!网站为考生提供贵州自考信息服务,供学习交流使用,非政府官方网站,官方信息以贵州省招生考试院(http://zsksy.guizhou.gov.cn/)为准 登录  网站导航

贵州自考网

自考热线:400-0929-629

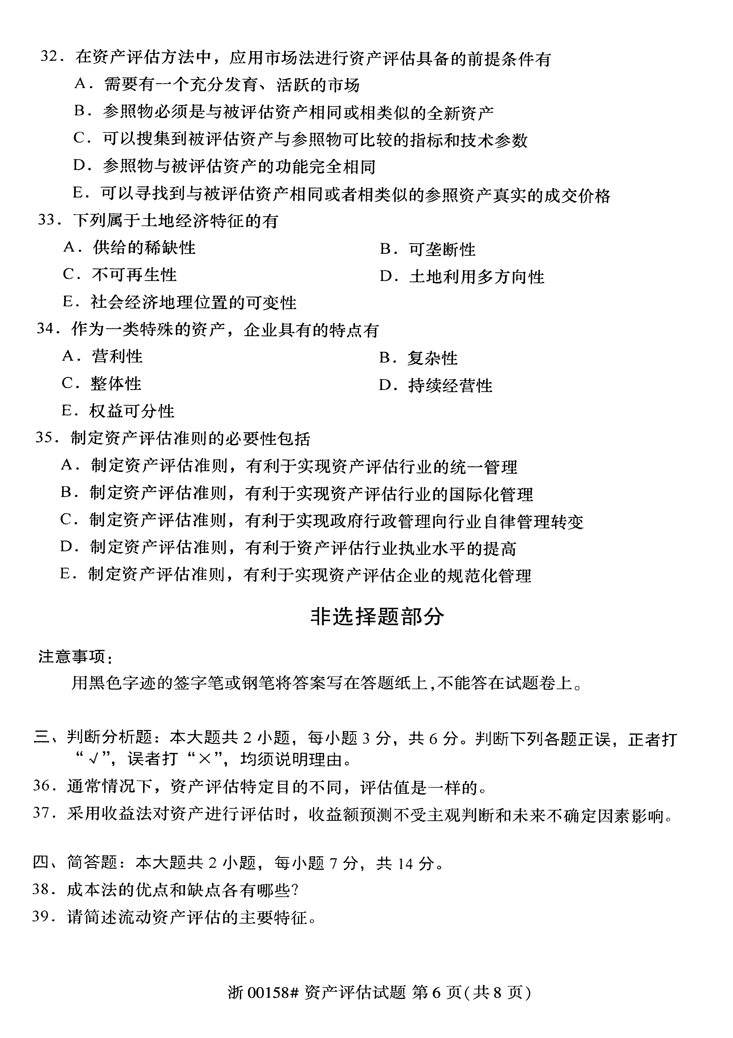
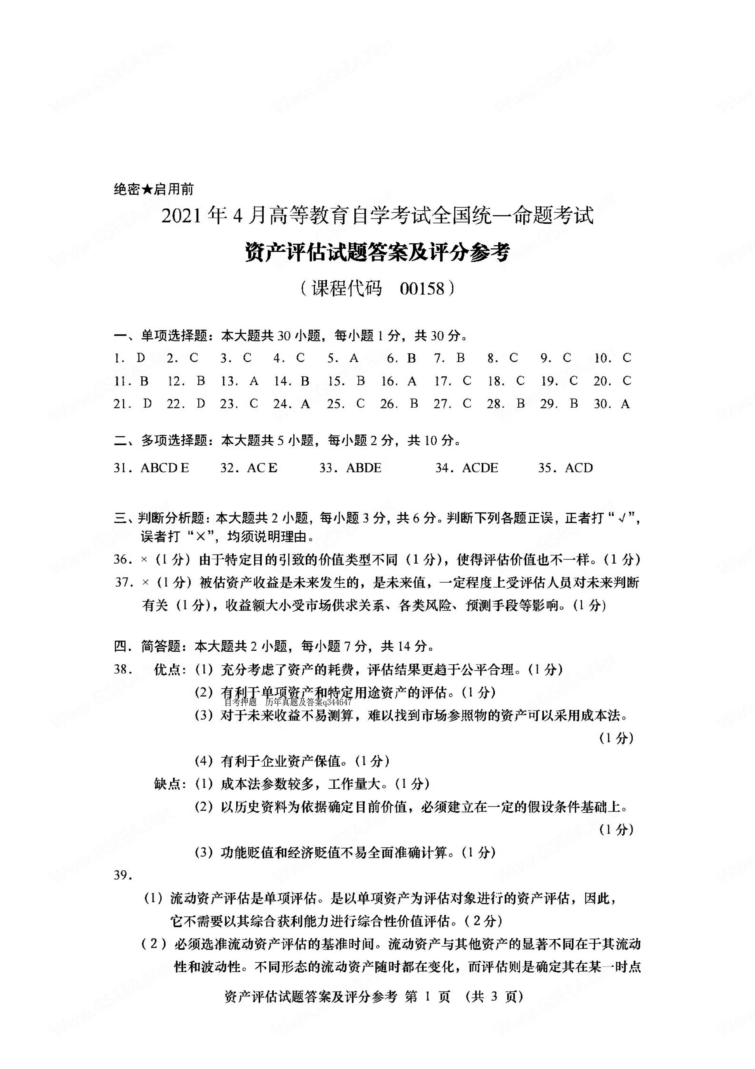
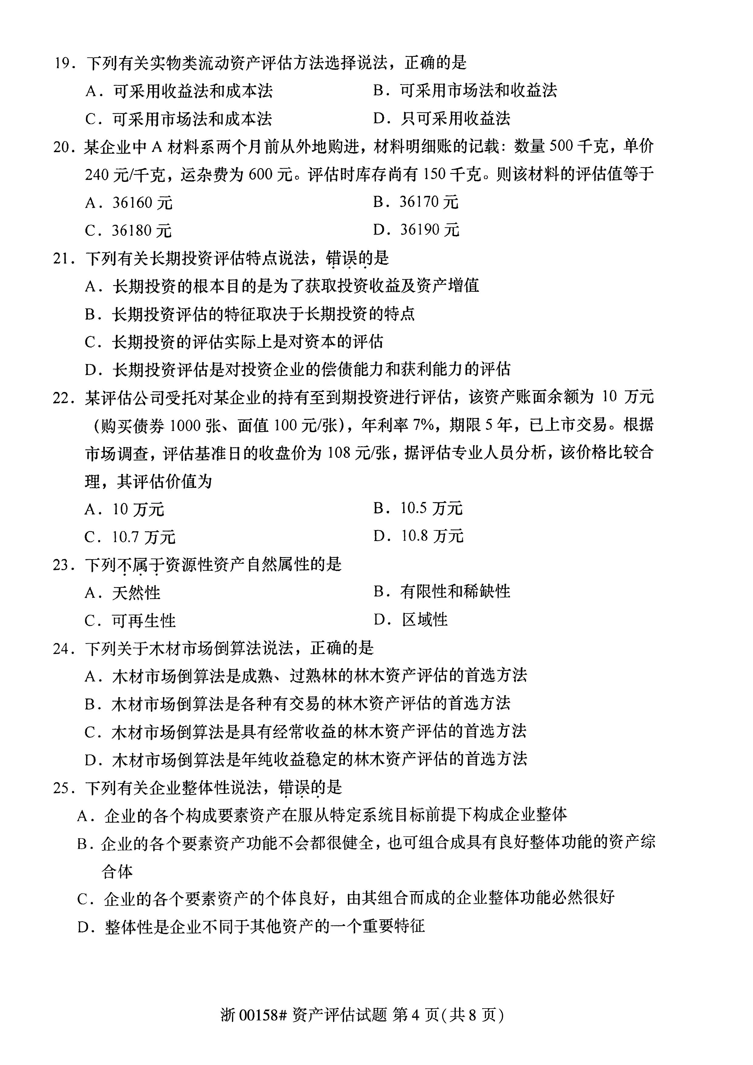
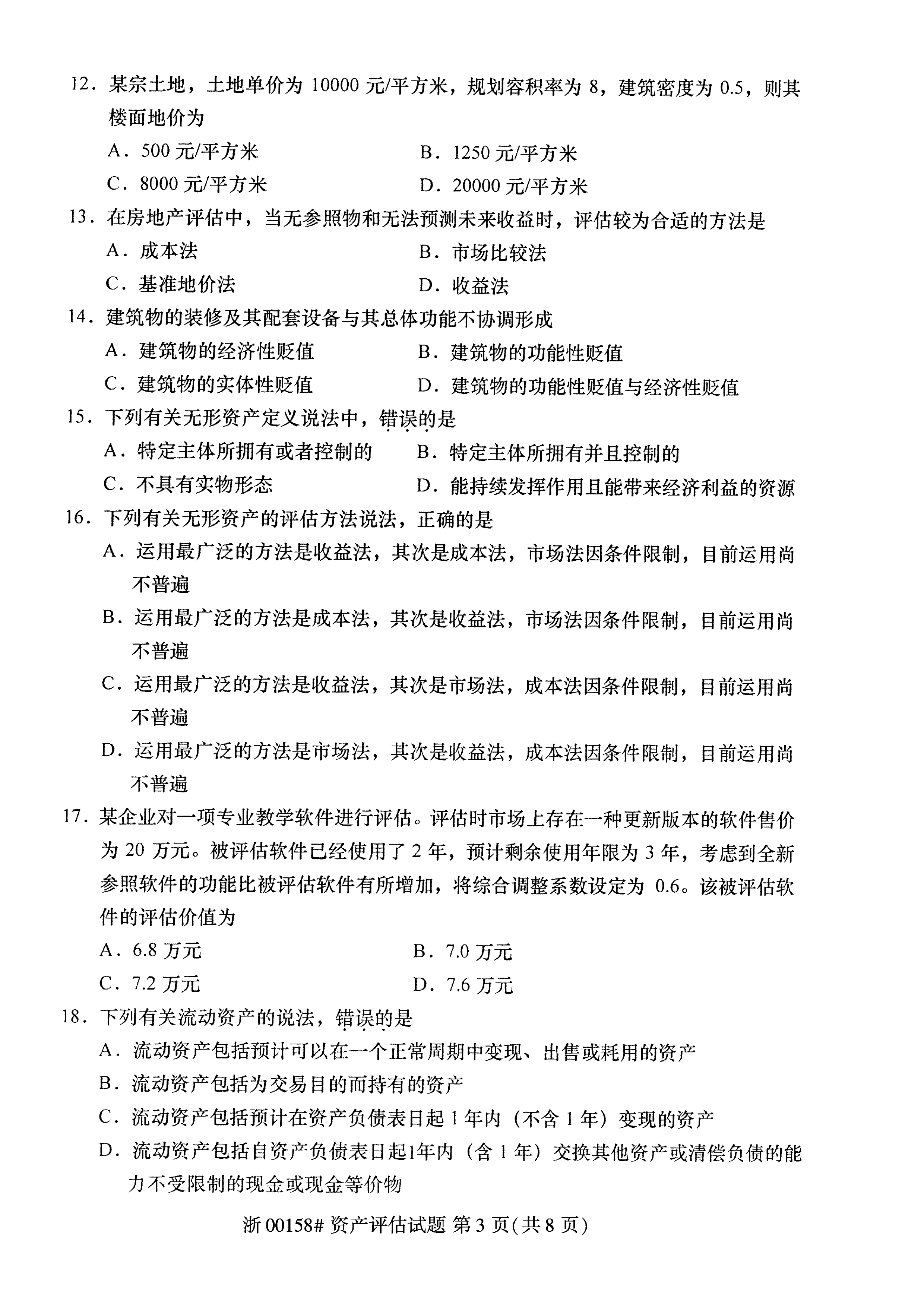
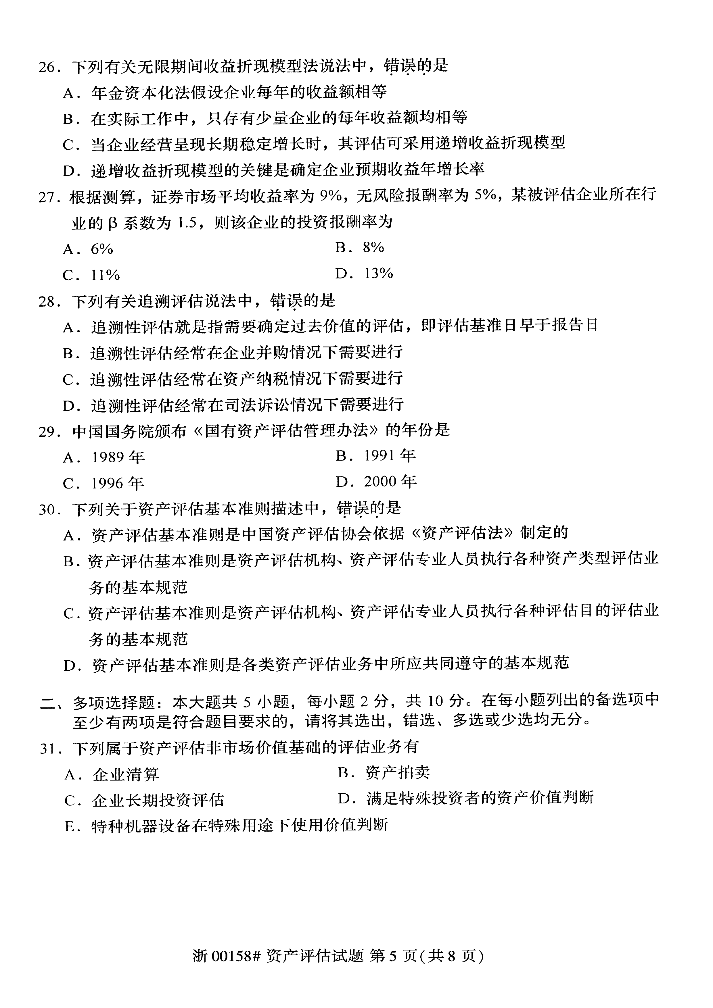
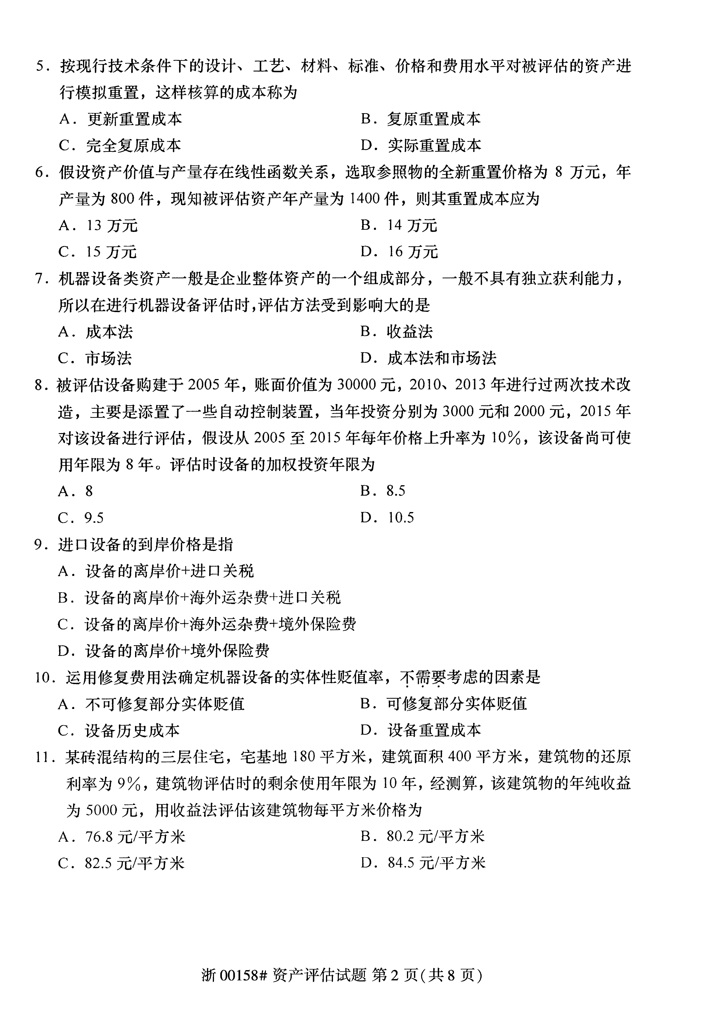
2021年04月贵州自考00158资产评估试题及答案

编辑整理:  贵州自考网 发表时间:  2022-07-18   【   点击数:

2021年04月贵州自考00158资产评估试题及答案

2021年04月贵州自考00158资产评估试题及答案

2021年04月贵州自考00158资产评估试题及答案

2021年04月贵州自考00158资产评估试题及答案

2021年04月贵州自考00158资产评估试题及答案

2021年04月贵州自考00158资产评估试题及答案

2021年04月贵州自考00158资产评估试题及答案

2021年04月贵州自考00158资产评估试题及答案

2021年04月贵州自考00158资产评估试题及答案

2021年04月贵州自考00158资产评估试题及答案

2021年04月贵州自考00158资产评估试题及答案



贵州自考网微信公众号

贵州自考网课程中心

贵州自考网声明:

1、由于各方面情况的调整与变化,本网提供的考试信息仅供参考,考试信息以省考试院及院校官方发布的信息为准。

2、本网信息来源为其他媒体的稿件转载,免费转载出于非商业性学习目的,版权归原作者所有,如有内容与版权问题等请与本站联系。联系邮箱:952056566@qq.com

贵州自考便捷服务

  • 微信交流群
  • 微信公众号


微信扫一扫加入考生微信群
①学习交流、②考试提醒、③自考解答
④自考资料、⑤新闻通知、⑥备考指导

  • 视频课程
  • 真题下载
概率论与数理统计

概率论与数理统计

马克思主义基本原理概论

马原概论

中国近现代史纲要

中国近现代史纲要

思想道德修养与法律基础

思修03706

内科护理学(一)

内科护理学(一)

文学概论(一)

文学概论(一)