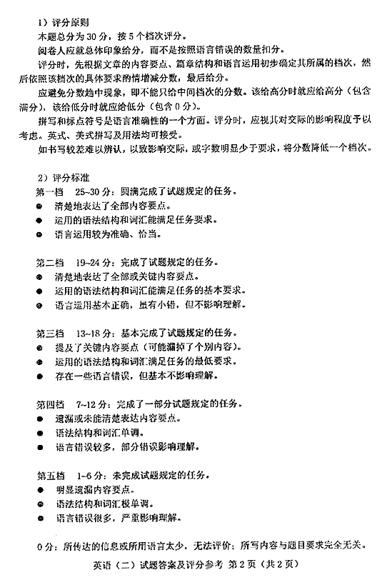
贵州省2017年04月自考00015英语二真题答案
编辑整理: 贵州自考网 发表时间: 2022-07-12 【大 中 小】 点击数:








一、阅读判断
1) I was unhappy with my life three years ago.
A. True
B. False
C. Not Given
【正确答案】 A
【答案解析】 由“I felt hopeless and helpless.”可知,答案为A。
2) I drank every day and couldn't stop it
A. True
B. False
C. Not Given
【正确答案】 C
【答案解析】 文中只提到“I was a smoker”。
3) I was unable to support my family.
A. True
B. False
C. Not Given
【正确答案】 C
【答案解析】 由“I was deeply in debt.”可知,答案为C。
4) One evening I came to a new understanding of my life.
A. True
B. False
C. Not Given
【正确答案】 A
【答案解析】 由“I could see and appreciate the beauty of the world around me.”可知,答案为A。
5) Many people value the habit of gratitude nowadays.
A. True
B. False
C. Not Given
【正确答案】 B
【答案解析】 由“Now many people consider it unimportant.”可知,答案为B。
6) Now I have a closer relationship with my wife.
A. True
B. False
C. Not Given
【正确答案】 A
【答案解析】 由“we have deepened our relationship”可知,答案为A。
7) I am now more strict with my kids.
A. True
B. False
C. Not Given
【正确答案】 B
【答案解析】 由“Instead of criticizing them, I tend to notice their loveliness, curiosity and humor.”可知,答案为B。
8) I like making friends with people around me.
A. True
B. False
C. Not Given
【正确答案】 C
【答案解析】 文章只提到“I’m kinder to others around me”。
9) I now try to see the good in others.
A. True
B. False
C. Not Given
【正确答案】 A
【答案解析】 由“I see the good, and am grateful for them”可知,答案为A。
10) A small action doesn’t work to change one’s bad habit
A. True
B. False
C. Not Given
【正确答案】 B
【答案解析】 由“you can start with a small action”可知,答案为B。
二、阅读选择
1) What does the author say about dog training?
A. It requires professional guidance.
B. It is necessary for every dog.
C. It gives dogs good exercise.
D. It is an easy job for trainers.
【正确答案】 B
【答案解析】 由“Dog training is a must for all dogs.”可知,答案为B。
2) What is the most important thing for dog trainers to do?
A. Learn to communicate with dogs.
B. Give dogs timely encouragement.
C. Create right circumstances for dogs.
D. Teach dogs desired behaviors.
【正确答案】 A
【答案解析】 由“you need to learn to communicate with your dog.”可知。答案为A。
3) Dog trainers usually train their dogs first to________
A. jump
B. stay
C. fetch
D. sit
【正确答案】 D
【答案解析】 由“Training your dog to “sit” is probably the first thing you will train your dog to do.”可知,答案为D。
4) To train dogs to fetch, trainers often start with a________ .
A. stick
B. ball
C. treat
D. trick
【正确答案】 B
【答案解析】 由“To do this, first throw a ball”可知,答案为B。
5) Many dog owners tend to think that dog training________.
A. can be dangerous
B. costs much money
C. takes a short time
D. can be very tiring
【正确答案】 C
【答案解析】 由“One major mistake many dog owners make is to think that the dog training is over.”可知,答案为C。


贵州自考网声明:
1、由于各方面情况的调整与变化,本网提供的考试信息仅供参考,考试信息以省考试院及院校官方发布的信息为准。
2、本网信息来源为其他媒体的稿件转载,免费转载出于非商业性学习目的,版权归原作者所有,如有内容与版权问题等请与本站联系。联系邮箱:952056566@qq.com
贵州自考便捷服务
- 微信交流群
- 微信公众号
微信扫一扫加入考生微信群
①学习交流、②考试提醒、③自考解答
④自考资料、⑤新闻通知、⑥备考指导

贵州自考网微信公众号
随时获取贵州省自考政策、通知、公告
以及各类学习微信公众号
- 热点文章
- 常见问题
