2018年10月贵州省自考00394幼儿园课程真题及答案
编辑整理: 贵州自考网 发表时间: 2022-07-20 【大 中 小】 点击数:
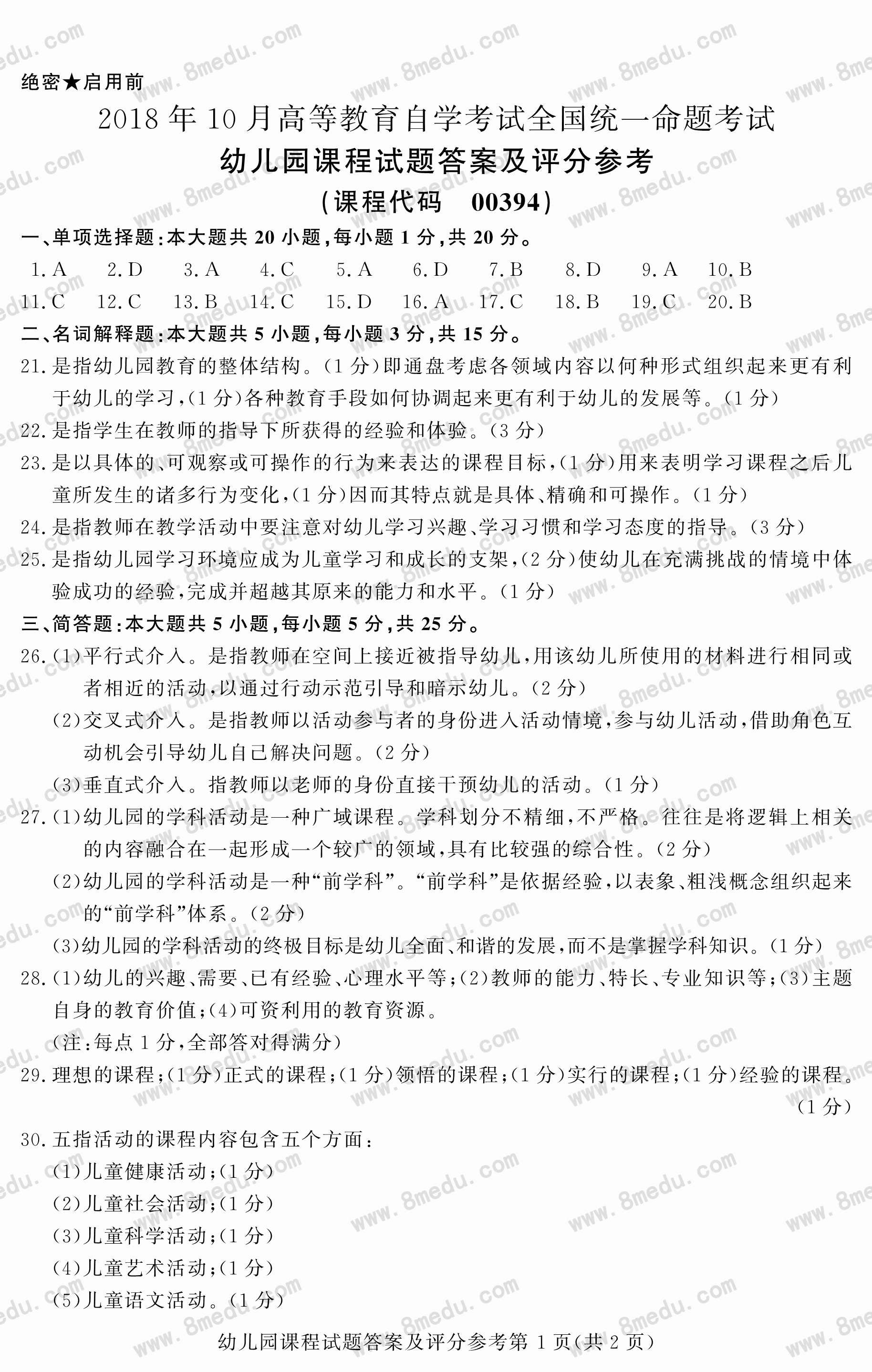
2018年10月高等教育自学考试全国统一命题考试
幼儿园课程试卷
(课程代码00394)
本试卷共4页,满分l00分,考试时间l50分钟。
考生答题注意事项:
1.本卷所有试题必须在答题卡上作答。答在试卷上无效,试卷空白处和背面均可作草稿纸。
2.第一部分为选择题。必须对应试卷上的题号使用2B铅笔将“答题卡”的相应代码涂黑。
3.第二部分为非选择题。必须注明大、小题号,使用0.5毫米黑色字迹签字笔作答。
4.合理安排答题空间,超出答题区域无效。
第一部分选择题
一、单项选择题:本大题共20小题,每小题丑分,共20分。在每小题列出的备选项中只有—项是最符合题目要求的,请将其选出。
1.按照幼儿在不同区域内所进行的活动的性质,可将区域划分为探索性区域、表现性区域和
A.运动性区域 B.静态性区域
C.材料性区域 D.益智性区域
2.制定幼儿园课程目标的来源之一是
A.对教材的研究 B.对幼儿园环境的研究
C.对教师的研究 D.对学科知识的研究
3.幼儿、教师、家长及相关人员都是幼儿学习环境的创设者,都应参与幼儿园学习环境的创设。这是指幼儿园
环境创设的
A.参与性要求 B.家园互动性要求
C.适宜性要求 D.丰富性要求
4.瑞吉欧的项目活动是
A.以集体的形式展开的 B. 以教师的主导活动展开的
C.以小组的形式展开的 D.以幼儿的个体活动形式展开的
5.华德福幼儿课程注重为幼儿提供合适的物质环境,强调榜样和模仿的作用,强调合理安排饮食和
A.唱歌、游戏等活动 B.教学、绘画等活动
C.家园互动等活动 D.阅读、聊天等活动
6.提出“做中教、做中学、做中求进步”这一“活教育”的方法论的是
A.张雪门 B.张宗麟 C.杜威 D.陈鹤琴
7.教师和幼儿既是课程评价的“对象”,又是
A.评价的“客体” B.评价的“主体”
C.评价的“指导者” D.评价标准的“制定者”
8.幼儿园课程实施的重要途径之一是
A.社会实践活动 B.家庭生活
C.教师科研活动 D.家园合作
9.学期计划是教师对一个学期教育工作的总体安排,其内容除了班级日常教育工作安排之外,还包括家长工作和
A.环境创设计划 B.总体计划
C.年龄阶段计划 D.课程计划
10.幼儿的基本活动类型包括生活、学习和
A.制作 B.交往 C.劳动 D.研究
11.幼儿园课程评价的功能包括课程诊断、课程比较和
A.功能的判断 B. 问题的判断 C.成效的判断 D.数据的测量
12.蒙台梭利认为,课程方案中最重要的、也最有特色的教育内容是
A.语言教育 B.艺术教育 C.感觉教育 D.数学教育
13.在瑞吉欧幼儿教育体系中,教师扮演的多种角色之一是倾听者和
A.教授者 B.观察者 C.主导者 D.实践者
14.瑞吉欧教育体系认为儿童的学习是一种以相互关系为基础的
A.自主建构过程 B.经验概括过程
C.社会建构过程 D.行为建构过程
15. 幼儿园活动区域投放材料时应该注意材料的
A.表现性 B.运动性 C.美观性 D.丰富性
16.区域设置的行动性原则是指活动区域的内容必须能够满足幼儿的摆弄、操作、探究、实验、创作、表演的需要,支持幼儿通过实践操作的方式
A.建构经验 B. 建构概念 C.建构思维方式 D.建构行为习惯
17.学科活动设计中活动目标的合理性是指活动目标应该具体、可操作、可检验,目标要适合幼儿的
A.知识结构 B. 思维特点 C.年龄特点 D.学习习惯
18.科学活动强调探究和发现,强调的是认识、体验的获得,关注的重点是幼儿与
A.家长之间的互动关系 B.客观事物和现象之间的相互作用
C.教师之间的协调关系 D.同伴之间的相互作用
19.主题灵活开放,使课程具有一定的
A.预成性 B.操作性 C.生成性 D.实践性
20.对课程实施结果的评价称为
A.量的评价 B.效果评价 C. 形成性评价 D.质化评价
第二部分非选择题
二、名词解释题:本大题共5小题,每小题3分,共l5分。
21.广义的幼儿园课程
22.课程即经验
23.行为目标
24.学习品质指导
25.幼儿园环境创设的挑战性
三、简答题:本大题共5小题,每小题5分,共25分。
26.简述教师在游戏活动中进行介入指导的方式及其含义。 。
27.简述幼儿园学科活动的特点。
28.简述选择主题时应考虑的因素。
29.简述古德莱德以课程决策的层次为标准所划分的课程类型。
30.简述陈鹤琴五指活动的课程内容。
四、论述题:本大题共2小题,每小题l0分,共20分。
31.试述贯彻落实幼儿匿课程实施活动性原则的注意事项。
32.试述蒙台梭利提出的“儿童发展是通过‘工作’实现的”这一观点的内涵,并说儿童“工作”具有的特征。
五、案例分析题:本大题共1小题,10分。
33.案例:晨晨是班里最能干、知识面最广的孩子。在搭建“桥”的活动中,他和同伴合作计划搭建一座规模宏大的“公路桥”,他们花了两周的时间几次修改甚至推倒重建,最后还是没有建成一座令他们满意的“公路桥”。首先是他们不会合作,晨晨是一个很有想法的孩子,但是他所在小组的其他成员都很有个性,他们都能想出各种各样的点子来,虽然常常会有惊人之举,但是他们又不断发生矛盾,无法达成共识。
上述案倒是一位幼儿园老师的教育随笔,请你运用有关理论进行分析评价。
六、活动设计题:本大题共1小题,l0分。
34.设计中班语言活动:《小松鼠的大尾巴》
设计要求:
(1)活动目标具体明确,具有可操作性;
(2)活动准备充分到位;
(3)活动方法恰当适宜、灵活多样;
(4)活动过程结构完整,动静交替;
(5)活动延伸具有现实意义。



贵州自考网声明:
1、由于各方面情况的调整与变化,本网提供的考试信息仅供参考,考试信息以省考试院及院校官方发布的信息为准。
2、本网信息来源为其他媒体的稿件转载,免费转载出于非商业性学习目的,版权归原作者所有,如有内容与版权问题等请与本站联系。联系邮箱:952056566@qq.com
贵州自考便捷服务
- 微信交流群
- 微信公众号
微信扫一扫加入考生微信群
①学习交流、②考试提醒、③自考解答
④自考资料、⑤新闻通知、⑥备考指导

贵州自考网微信公众号
随时获取贵州省自考政策、通知、公告
以及各类学习微信公众号
- 热点文章
- 常见问题
