2020年10月贵州自考03706思想道德修养与法律基础试题及答案
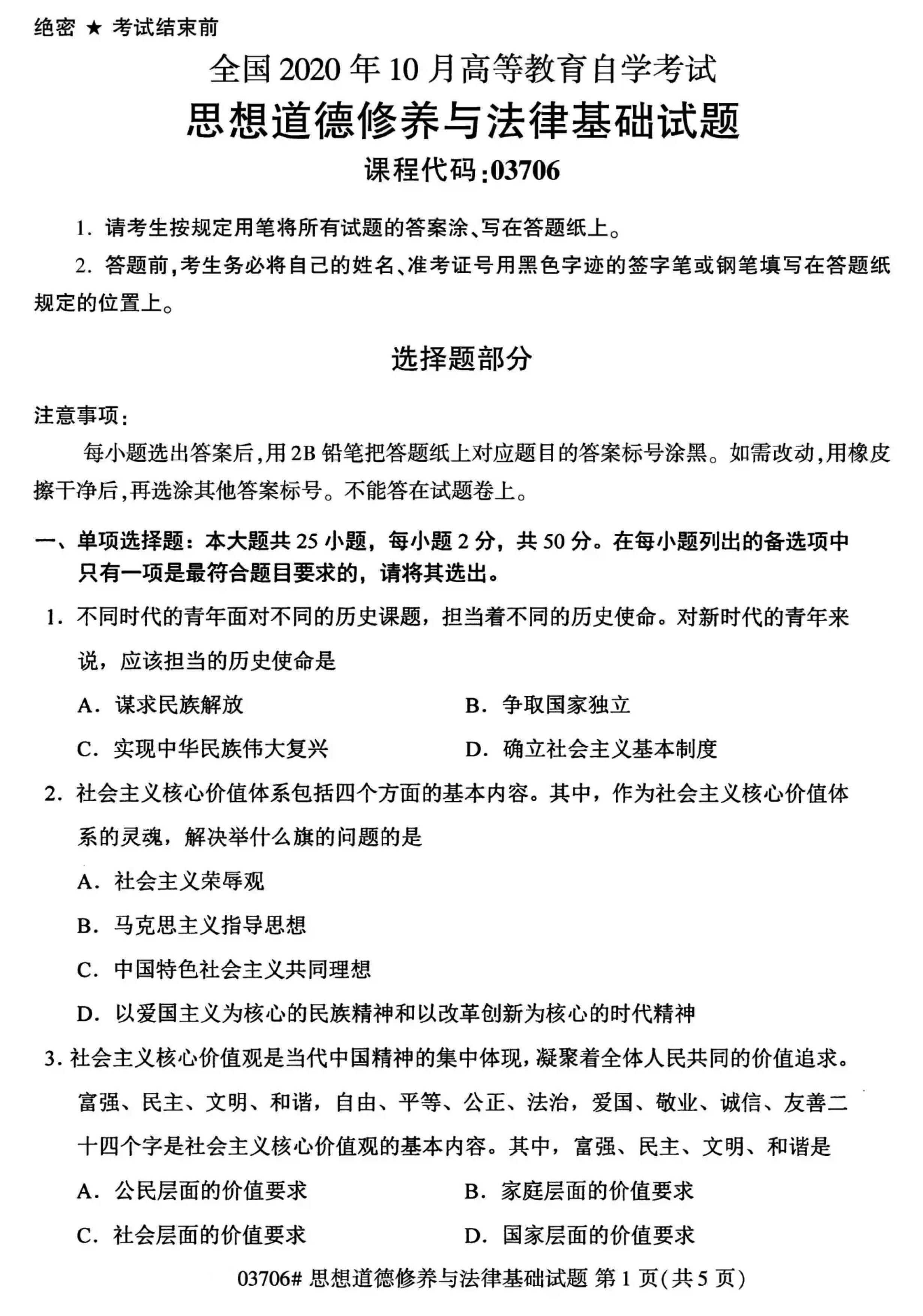
编辑整理: 贵州自考网 发表时间: 2022-07-22 【大 中 小】 点击数:





2020年10月自学考试科目《思想道德修养与法律基础 》(03706)答案解析
一、单项选择题
1~5:CBDDC
6~10:CBBCA
11~15:CBBDD
16~20:ABABC
21~25:ADAAD
二、简答题
26.简述如何正确处理人与自然的关系。
解析:参见教材p73
人与自然的关系:
(1)人是自然界的一部分,要从自然界获取维持自身生存的物质资料。但人是根据自己的需要有目的、有意识地利用自然、改造自然。
(2)人类只有遵循自然规律,才能有效防止在开发利用自然上走弯路,人类对大自然的伤害最终会伤及人类自身,这是无法抗拒的规律。
科学把握人与自然的关系,必须尊重自然、顺应自然、保护自然,实现人与自然和谐共生。
27.简述如何做新时代忠诚坚定的爱国者。
解析:参见教材p115
(1)坚持爱国主义和社会主义相统一。
(2)维护祖国统一和民族团结。
(3)尊重和传承中华民族历史和文化。
(4)必须坚持立足民族又面向世界。
28.简述社会主义集体主义原则的基本内涵。
解析:参见教材p146
(1)强调国家利益、社会整体利益和个人利益的辩证统一。
(2)集体主义强调国家利益、社会整体利益高于个人利益。
(3)集体主义重视和保障个人的正当利益。
29.简述全面依法治国的重要意义。
解析:参见教材p185
(1)坚持和发展中国特色社会主义的本质要求和重要保障。
(2)实现国家治理体系和治理能力现代化的必然要求。
(3)事关执政兴国、人民幸福安康和国家长治久安。
30.简述我国民法的基本原则。
解析:参见教材p237
(1)平等原则。
(2)自愿原则。
(3)公平原则。
(4)诚实信用原则。
(5)公序良俗原则。
(6)绿色原则。
三、论述题
31.论述我国社会主义法律的本质。
解析:参见教材p209
(1)我国社会主义法律是阶级性和人民性的统一。
(2)我国社会主义法律具有科学性和先进性。
(3)我国社会主义法律是中国特色社会主义建设的重要保障。
32.联系实际论述如何正确认识并处理理想与现实的关系。
解析:参见教材p98
理想与现实是一对矛盾,它们是对立统一的关系。
(1)对立性表现在,理想是主观的,现实是客观的;理想是完美的,现实是有缺陷的;理想是未来的, 现实是当下的。
(2)统一性表现在,现实中孕育着理想,包含着理想实现的条件和因素;理想来源于现实,包含着现实的因素,并且将来会成为新的现实。
33.论述从业人员在职业生活中应该自觉遵守职业道德。
解析:参见教材p160
1.加强职业道德建设的重要意义:
(1)是社会主义道德建设的重要任务。
(2)是形成良好社会道德风貌的重要手段。
(3)是提高从业者素质的重要途径。
(4)是促进社会生产力发展的必要条件。
2.提高职业道德的途径:
(1)努力学习,提高职业道德意识。
(2)勤于实践,提高践行职业道德能力。

贵州自考网声明:
1、由于各方面情况的调整与变化,本网提供的考试信息仅供参考,考试信息以省考试院及院校官方发布的信息为准。
2、本网信息来源为其他媒体的稿件转载,免费转载出于非商业性学习目的,版权归原作者所有,如有内容与版权问题等请与本站联系。联系邮箱:952056566@qq.com
贵州自考便捷服务
- 微信交流群
- 微信公众号
微信扫一扫加入考生微信群
①学习交流、②考试提醒、③自考解答
④自考资料、⑤新闻通知、⑥备考指导

贵州自考网微信公众号
随时获取贵州省自考政策、通知、公告
以及各类学习微信公众号
- 热点文章
- 常见问题
