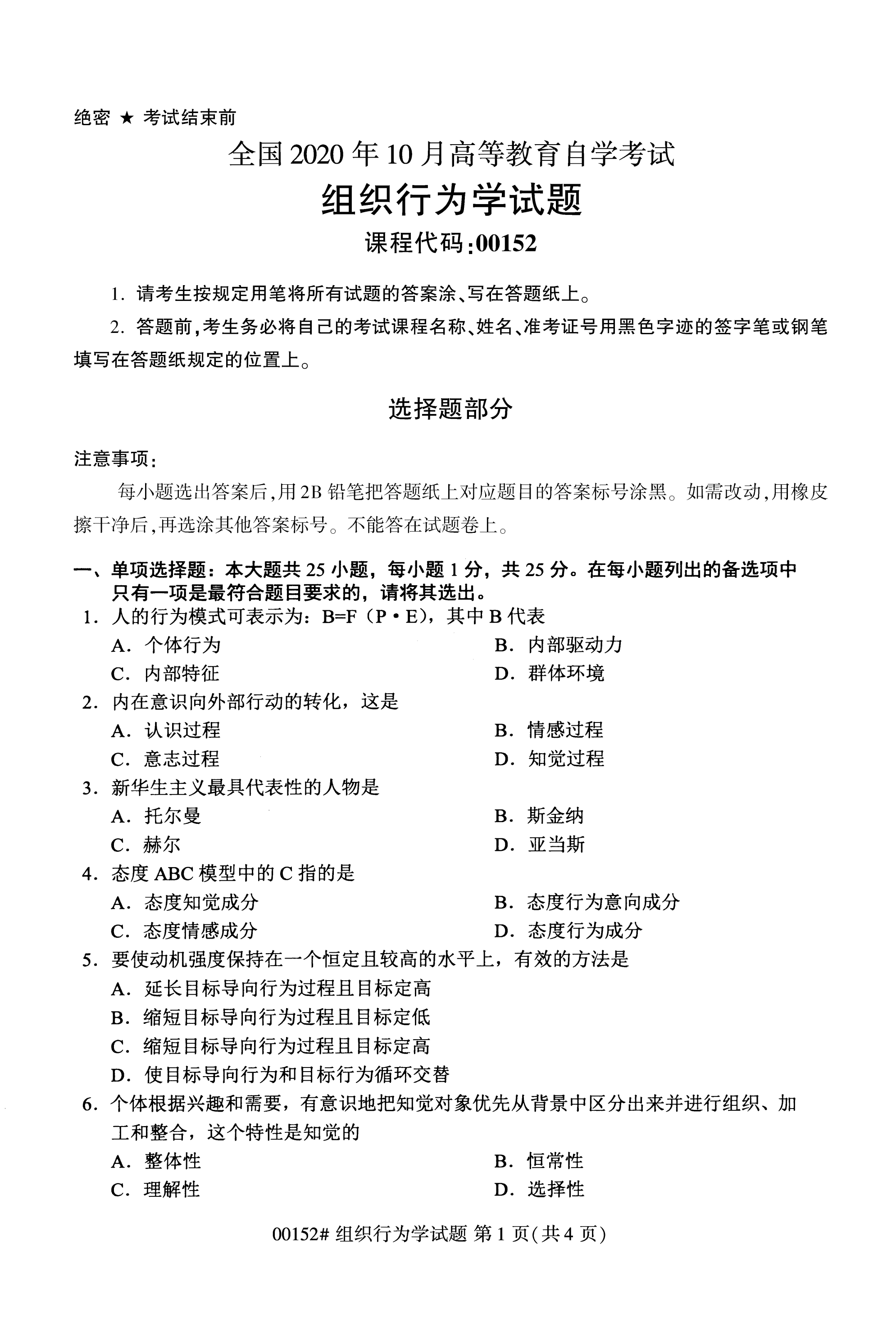
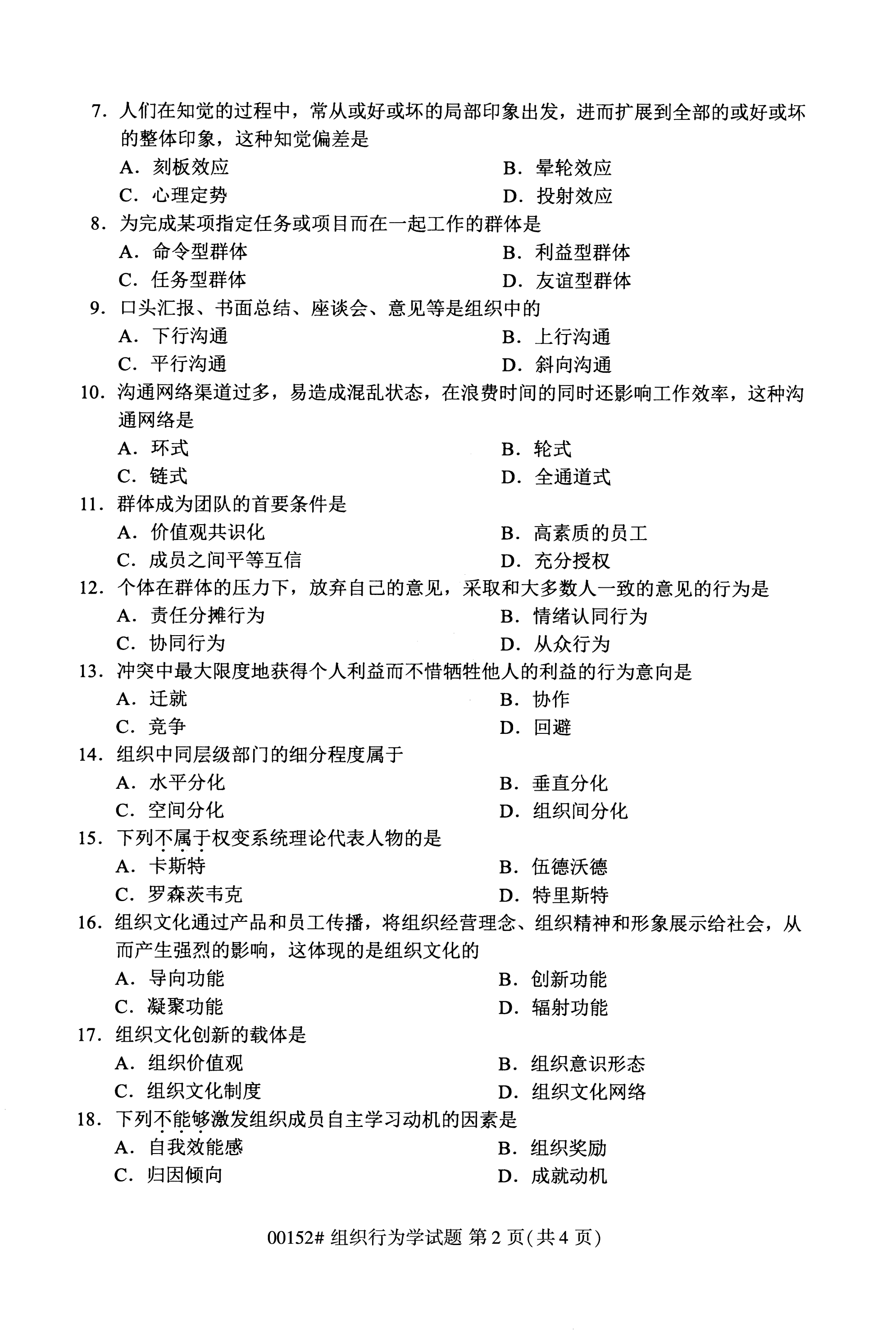
2020年10月贵州自学考试自考组织行为学00152真题
编辑整理: 贵州自考网 发表时间: 2021-03-21 【大 中 小】 点击数:
我们为考生提供2020年10月贵州自学考试自考组织行为学00152真题,下面是2020年10月贵州自学考试自考组织行为学00152真题内容,更多自考真题试卷请微信搜索"贵州自考网”微信公众号!

、


、

本文标签:贵州自考 管理类 2020年10月贵州自学考试自考组织行为学00152真题
转载请注明:文章转载自(http://www.crzkw.cn/)
⊙小编提示:添加【贵州自考网】招生老师微信,即可了解2025年贵州自考政策资讯、自考报名入口、准考证打印入口、成绩查询时间以及领取历年真题资料、个人专属备考方案等相关信息!

(添加“贵州自考网”招生老师微信,在线咨询报名报考等相关问题)

贵州自考网课程中心
贵州自考网声明:
1、由于各方面情况的调整与变化,本网提供的考试信息仅供参考,考试信息以省考试院及院校官方发布的信息为准。
2、本网信息来源为其他媒体的稿件转载,免费转载出于非商业性学习目的,版权归原作者所有,如有内容与版权问题等请与本站联系。
贵州自考便捷服务
- 微信交流群
- 微信公众号
微信扫一扫加入考生微信群
①学习交流、②考试提醒、③自考解答
④自考资料、⑤新闻通知、⑥备考指导

贵州自考网微信公众号
随时获取贵州省自考政策、通知、公告
以及各类学习微信公众号
- 热点文章
- 常见问题
