2018年10月贵州自考报考时间7月15日-25日
编辑整理: 贵州自考网 发表时间: 2018-07-21 【大 中 小】 点击数:
018下半年全国高等教育自学考试将于10月20日至21日举行,按照贵州省自考办安排,贵州省考生报考时间为7月15日至25日,其中,新生报名注册时间为7月15日至22日。
目前,贵州省自学考试实行旧生网上报考,新生到报名点报名注册后再上网报考。作为一个年青人居多的城市,贵阳市广大青年朋友好学上进,报考自学考试的热情高涨,总人数一直居全省前列。本次报名报考的第一天,即有大批首次参加自学考试的新生来到我市各报名点报名。在15日上午报名过程中,因全省报考考生人数多且比较集中,自学考试报名系统出现网络拥堵,造成新生报名过程迟缓,部分考生当天未能如愿报名。
经与省自考办沟通,为更好地满足有关考生的报名需要,省自考办决定将2018年10月贵州省自学考试的报考时间延长2天至7月27日结束,其中新生报名延长至24日结束,并视情况需要可再适当延长报名报考时间(如再延长报考时间,将另行通知,并通过媒体发布)。贵阳市自学考试管理部门将根据我市自学考试考生报名报考的实际情况,积极与省自考办进行沟通,协调各自学考试新生报名点,做好报名的各项安排,确保所有需报考今年下半年自学考试的考生能报上名。
2018年贵州省教育考试院考试日历如下:
|
序号 |
类别 |
上半年考试时间 |
下半年考试时间 |
上半年报名时间 |
下半年报名时间 |
报名地点 |
|
1 |
普通高中学业水平考试 |
1月6-7日 |
6月9日 |
2017年11月13-18日 |
2018年4月16-25日 |
各市招生办公室、考试中心指定的报名点 |
|
2 |
高等教育自学考试 |
1月6-7日 |
10月20-21日 |
1月考试报名为2017年11月15-22日,报考11月20日-30日; |
10月考试报名为2018年的7月15-22日,报考7月15日-25日。 |
实行网上报名报考,网上缴费,详见《自学考试报考必读》 |
|
4月14-15日 |
4月考试报名为2018年的1月15-22日,报考1月15日-25日 |
|||||
|
3 |
贵州省中等职业技术教育专业技能课程考试 |
2017年12月23日-2018年1月6日(理论考试及实操考试) |
5月26日-6月9日(理论考试及实操考试) |
2017年10月中下旬 |
2018年3月中下旬 |
各市招生考试部门指定的报名点 |
|
4 |
全省美术术科统一考试 |
1月14日 |
2017年12月1-10日 |
各考点 |
||
|
5 |
全省音乐术科统一考试 |
1月8-19日 |
2017年12月1-10日 |
各考点 |
||
|
6 |
全省体育术科统一考试 |
1月20-29日 |
2017年12月1-10日 |
各考点 |
||
|
7 |
中小学教师资格考试(笔试) |
3月17日 |
11月3日(具体时间以教育部考试中心文件为准) |
1月16-19日 |
9月上旬 |
各市考区(实行远程网上报名报考) |
|
8 |
普通高校三二分段专升本转段考试 |
3月17日 |
1月6-12日 |
各招生院校 |
||
|
9 |
普通高等学校本科插班生考试 |
3月17-18日 |
1月6-12日 |
各招生院校 |
||
|
10 |
剑桥少儿英语考试 |
3月17-18日 |
9月15-16日 |
2017年12月上旬-2018年1月10日 |
5月下旬-7月15日 |
各考点 |
|
11 |
普通高考英语听说考试 |
3月17-19日 |
2017年12月1-10日 |
各考场 |
||
|
12 |
全省高职自主招生统一文化考试 |
3月下旬 |
2月中旬 |
各招生院校 |
||
|
13 |
全国计算机等级考试(NCRE) |
3月24-26日 |
9月15-17日 |
2017年12月 |
6月 |
各考点 |
|
14 |
全国英语等级考试(PETS) |
3月31日-4月1日 |
9月15-16日 |
2017年12月 |
6月 |
各考点 |
|
15 |
高职院校五年一贯制高职班招生文化课考试 |
4月14日 |
3月20-29日(初定) |
各考点 |
||
|
16 |
内地高校招收港澳台研究生考试 |
4月14-15日 |
网报:2017年12月1日-12月15日 确认:2017年12月25日-2018年1月10日 |
联合招生办公室 |
||
|
17 |
全国普通高校运训、民传专业 单招考试 |
4月21-22日 |
1月1-15日(冬季项目) |
各招生院校、国家体育总局"中国运动文化教育网” |
||
|
3月1-15日(其他项目) |
||||||
|
18 |
剑桥通用五级英语证书考试 |
KET/PET校园版 4月21日 |
KET/PET校园版 10月20日 |
3月10日前 |
9月10日前 |
各考点 |
|
20 |
中英合作商务管理与金融管理专业"基础段”及"管理段”证书课程考试等非学历(行业)证书考试 |
5月19-20日 |
3月上旬-3月底 |
各有关地市招考部门指定报名点 |
||
|
21 |
中国书画等级考试(CCPT) |
5月19-20日 |
11月17-18日 |
3月上旬-3月底 |
9月上旬-9月底 |
各考点 |
|
22 |
全国大学英语四、六级口语考试(CET-SET) |
5月19-20日 |
11月17-18日 |
4月下旬-5月上旬 |
10月下旬-11月上旬 |
实行远程网上报名 |
|
23 |
中国普通高等学校联合招收华侨港澳台学生考试 |
5月19-20日 |
3月1-31日 |
各报名点 |
||
|
24 |
中高职衔接三二分段转段考核 |
5-6月 |
具体时间由各校安排 |
各高职院校报名点、考点 |
||
|
25 |
普通高校招生全国统一考试 |
6月7-8日 |
2017年12月1-10日 |
各市、县高考报名点考点 |
||
|
26 |
全国大学英语四、六级考试(CET) |
6月16日 |
12月15日 |
3月-4月上旬 |
9月-10月上旬 |
各考点、报考点 |
|
27 |
初中学业水平考试 |
6月(具体由各市安排,其中使用省命题卷的市在20-22日) |
(具体由各市安排) |
(具体由各市安排) |
||
|
28 |
成人高校招生全国统一考试 |
10月27-28日 |
9月1-10日 |
各市、县成人高考报名点考点 |
||
|
29 |
全国硕士学位研究生入学考试 |
2018年12月下旬 |
2018年的10月10日-10月31日 |
各研究生报名点 |
||
报名入口:2018年10月贵州自考报名入口于7月15日开通,考生可自行登录贵州省自学考试管理系统(网址:www.stegd.edu.cn/selfec/)或者点击下图链接进入2018年10月贵州自考报名入口。
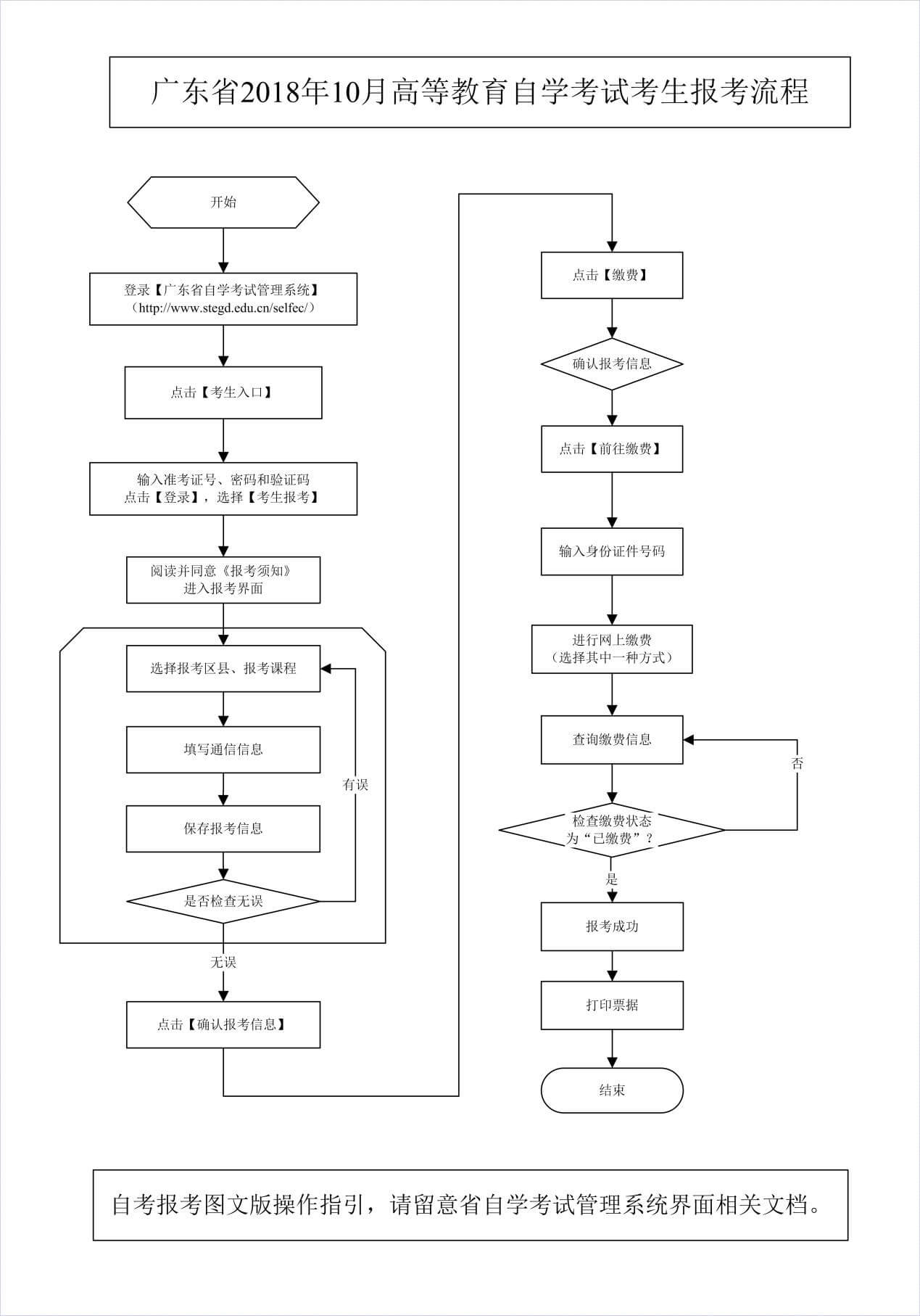
2018年10月贵州省自考报名报考流程如下:


本文标签:贵州自考 外省资讯 2018年10月贵州自考报考时间7月15日-25日
转载请注明:文章转载自(http://www.crzkw.cn/)
⊙小编提示:添加【贵州自考网】招生老师微信,即可了解2025年贵州自考政策资讯、自考报名入口、准考证打印入口、成绩查询时间以及领取历年真题资料、个人专属备考方案等相关信息!

(添加“贵州自考网”招生老师微信,在线咨询报名报考等相关问题)

贵州自考网声明:
1、由于各方面情况的调整与变化,本网提供的考试信息仅供参考,考试信息以省考试院及院校官方发布的信息为准。
2、本网信息来源为其他媒体的稿件转载,免费转载出于非商业性学习目的,版权归原作者所有,如有内容与版权问题等请与本站联系。
贵州自考便捷服务
- 微信交流群
- 微信公众号
微信扫一扫加入考生微信群
①学习交流、②考试提醒、③自考解答
④自考资料、⑤新闻通知、⑥备考指导

贵州自考网微信公众号
随时获取贵州省自考政策、通知、公告
以及各类学习微信公众号
- 热点文章
- 常见问题
