2018年贵州自考民事诉讼法原理与实务模拟试题及答案四
编辑整理: 贵州自考网 发表时间: 2018-11-05 【大 中 小】 点击数:
2018年自考民事诉讼法原理与实务模拟试题及答案四
第一部分 选择题(共35分)
一、单项选择题(本大题共15小题,每小题1分,共15分)在每小题列出的四个备选项中只有一个是符合题目要求的,请将其代码填写在题后的括号内。错选、多选或未选均无分。
1.甲起诉至法院要求邻居拆除违章建筑,这种请求属于( )
A.确认之诉 B.给付之诉
C.变更之诉 D.消灭之诉
2.有独立请求权的第三人的诉讼地位相当于( )
A.原告 B.被告
C.共同诉讼人 D.诉讼参与人
3.人民法院受理案件后,当事人对管辖权有异议的,应当提出的期间是( )
A.收到起诉状后 B.提交答辩状期间
C.开庭审理前 D.法院宣判前
4.公告送达自发出公告之日起经过多长时间,视为送达( )
A.30日 B.三个月
C.60日 D.六个月
5.在必要共同诉讼中,共同上诉人上诉期的计算应以( )
A.最后一个收到裁判的共同诉讼人的上诉日期来计算
B.多数共同诉讼人收到裁判的日期来计算
C.最先一个收到裁判的共同诉讼人的上诉日期来计算
D.按全体共同诉讼人收到裁判的日期来计算
6.民事诉讼当事人必须具有( )
A.诉讼权利能力 B.诉讼行为能力
C.民事权利能力 D.民事行为能力
7.被告在中华人民共和国领域内没有住所的,人民法院应当将起诉状副本送达被告并通知被告在收到起诉状后提出答辩状的日期是( )
A.7日 B.10日
C.15日 D.30日
8.破产财产优先拨付破产费用后,应按下列哪一顺序进行清偿( )
A.(1)破产企业所欠税款(2)破产企业所欠职工工资和劳动保险费用(3)破产债权
B.(1)破产企业所欠职工工资和劳动保险费用(2)破产企业所欠税款(3)破产企业所欠银行贷款(4)破产债权
C.(1)破产企业所欠职工工资和劳动保险费用(2)破产企业所欠税款(3)破产债权
D.(1)破产企业所欠税款(2)破产企业所欠职工工资和劳动保险费用(3)破产企业所欠银行贷款(4)破产债权
9.对于人民法院发生法律效力的判决书、裁定书、调解书,双方或一方当事人是公民的申请执行期限是( )
A.3个月 B.6个月
C.1年 D.2年
10.如果法院调解违反自愿原则或内容违法,应由法院通过何种程序来撤销或变更( )
A.二审程序 B.审判监督程序
C.特别程序 D.简易程序
11.以文书的内容和所产生的法律效果为标准对书证进行分类的是( )
A.书证和物证 B.普通书证和特别书证
C.公文书和私文书 D.处分性书证和报道性书证
12.人民法院适用审判监督程序进行再审的案件( )
A.必须判决 B.仍然可以调解
C.不可调解 D.特别程序案件可以调解
13.公示催告的申请人必须是( )
A.出票人 B.票据持有人
C.可以背书转让的票据持有人 D.背书人
14.法人因工作人员的职务行为或授权行为发生诉讼时,应为当事人的是( )
A.该法人 B.该法人及其工作人员
C.工作人员 D.法人的上级主管机关
15.下列哪种情形应当裁定终结执行( )
A.案外人对执行的财产提出异议的
B.作为一方当事人的公民死亡,需等待继承人继承权利或承担义务的
C.按照审判监督程序再审的案件
D.据以执行的法律文书被撤销
二、多选题
二个至五个是符合题目要求的,请将其代码填写在题后的括号内。错选、多选、少选或未选均无分。
16.民事诉讼法律关系的主体包括( )
A.人民法院 B.诉讼参加人
C.诉讼参与人 D.人民检察院
E.公安机关
17.民事诉讼法的基本原则的功能有( )
A.立法准则的功能 B.司法准则的功能
C.执法准则的功能 D.行为准则的功能
E.守法准则的功能
18.最高人民法院确定由中级人民法院管辖的案件主要有( )
A.海事、海商案件
B.专利纠纷案件
C.重大的涉港、澳、台民事案件
D.诉讼标的金额大或者诉讼单位属省、自治区、直辖市以上经济纠纷案件
E.在本辖区有重大影响的案件
19.法律规定可以上诉的民事裁定包括( )
A.管辖权异议裁定 B.不予受理的裁定
C.驳回起诉的裁定 D.财产保全的裁定
E.先予执行的裁定
20.下列人员不得作为证人( )
A.不能正确表达意志的人 B.与当事人有亲属关系的人
C.诉讼代理人 D.办理本案的审判人员
E.本案的翻译人员、鉴定人
21.民事诉讼中的证明对象通常包括( )
A.与诉讼请求有关的全部事实
B.民事实体法事实
C.程序法事实
D.外国法律和地方性法规、习惯
E.无需证明的事实
22.按件收取诉讼费的案件包括( )
A.不满1000元的案件 B.侵害姓名权、名称权的案件
C.劳动争议案件 D.离婚案件
E.其他非财产案件
23.下列可以适用简易程序的案件有( )
A.起诉时被告下落不明的案件
B.发回重审的案件
C.确认或者变更收养、抚养关系,双方争执不大的案件
D.借贷关系明确、证据充分,金额不大的债务案件
E.遗产和继承人范围明确,讼争遗产数额不大的继承案件
24.对妨害民事诉讼的强制措施中,必须由法院院长批准的有( )
A.拘传 B.训诫
C.责令退出法庭 D.罚款
E.拘留
25.涉外民事诉讼的一般原则有( )
A.适用我国民事诉讼法原则
B.信守国际条约原则
C.司法豁免权原则
D.使用我国通用的语言、文字原则
E.委托中国律师代理诉讼原则
第二部分 非选择题(共65分)
三、填空题(本大题共10小题,每小题1分,共10分)请在每小题的空格中填上正确答案。错填、不填均无分。
26.人民法院审理民事案件,应当根据自愿和合法的原则进行调解;调解不成的,应当 。
27.审理再审案件,原来是第一审的,按照第一审程序 合议庭。
28.因票据纠纷提起的诉讼,由 或被告住所地人民法院管辖。
29.第二审人民法院应当对 的有关事实和适用法律进行审查。
30.申请人申请诉前财产保全,在人民法院采取保全措施后 日内不起诉的法院应解除财产保全。
31.当事人申请再审,应当在判决、裁定发生法律效力后 内提出。
32.当受送达人拒收诉讼文书时,把诉讼文书留放在受送达人住处的送达方式称为 。
33.原告死亡,没有继承人,或者继承人放弃诉讼权利的,法院应当裁定 。
34.人民法院适用简易程序审理案件,应当在 起3个月内审结。
35.执行过程中,案外人对执行标的提出异议,执行员应当按照法定程序进行审查,理由成立的,由院长批准 。
四、名词解释(本大题共5小题,每小题2分,共10分)
36.公开审判制度
37.缺席判决
38.公示催告程序
39.执行阻却
40.司法协助
五、简答题(本大题共5小题,每小题5分,共25分)
41.协议管辖的条件有哪些?
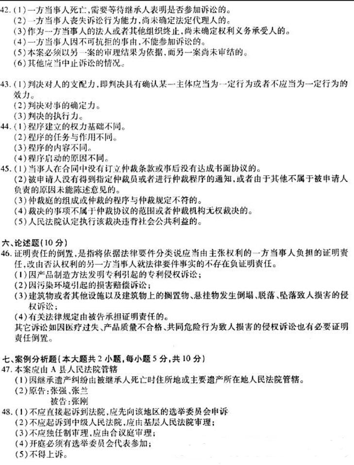
42.诉讼中止的法定情形有哪些?
43.人民法院的判决在法律上具有哪些效力?
44.执行程序与审判程序的区别有哪些?
45.人民法院对哪些情形的涉外仲裁裁决不予执行?
六、论述题(10分)
46.论证明责任的倒置。
七、案例分析题(本大题共2小题,每小题5分,共10分)
47.张松系A县农民,育有二子张刚、张强和一女张兰。2003年4月1日张松因病于家中逝世,留有瓦房三间。张刚以长子为由将房屋据为己有,二子张强起诉到法院,张兰认为"父亲尸骨未寒,即生诉讼十分丢人”不愿参加诉讼。
问:(1)本案应由哪个法院管辖,为什么?
(2)如何确立案诉讼当事人的地位?
48.孙江在选民名单中发现自己名字被遗漏,于是起诉到选区所在地中级人民法院,由审判员王宏独任审理此案,由于未通知选举委员会参加诉讼,故缺席判决孙江无选民资格,不应列入选民名单。孙江不服,上诉至上级人民法院。
请挑出案例中的错误,并说明理由。


本文标签:贵州自考 民事诉讼法原理与实务 2018年贵州自考民事诉讼法原理与实务模拟试题及答案四
转载请注明:文章转载自(http://www.crzkw.cn/)
⊙小编提示:添加【贵州自考网】招生老师微信,即可了解2025年贵州自考政策资讯、自考报名入口、准考证打印入口、成绩查询时间以及领取历年真题资料、个人专属备考方案等相关信息!

(添加“贵州自考网”招生老师微信,在线咨询报名报考等相关问题)

贵州自考网声明:
1、由于各方面情况的调整与变化,本网提供的考试信息仅供参考,考试信息以省考试院及院校官方发布的信息为准。
2、本网信息来源为其他媒体的稿件转载,免费转载出于非商业性学习目的,版权归原作者所有,如有内容与版权问题等请与本站联系。
贵州自考便捷服务
- 微信交流群
- 微信公众号
微信扫一扫加入考生微信群
①学习交流、②考试提醒、③自考解答
④自考资料、⑤新闻通知、⑥备考指导

贵州自考网微信公众号
随时获取贵州省自考政策、通知、公告
以及各类学习微信公众号
- 热点文章
- 常见问题
